Современное цифровое проектирование в физике и инженерии немыслимо без применения численного моделирования. Возникает ключевая проблема обеспечения достоверности результатов, получаемых с помощью PDE-солверов (Partial Differential Equation solvers). Одним из наиболее надежных методов верификации является сравнение численного решения с точным аналитическим. В данной связи концепция фундаментального решения (ФР) дифференциального оператора представляется чрезвычайно плодотворной. Данный математический объект, являясь откликом системы на точечное воздействие, не только имеет глубокую физическую интерпретацию, но и позволяет конструктивно строить решения для широкого класса задач.
Цель настоящей работы – показать единство математической природы и физического смысла фундаментальных решений и обосновать их применение в качестве эталонов для тестирования вычислительных алгоритмов.
Основу methodology составляет аппарат теории обобщенных функций и интегральных преобразований. Фундаментальное решение линейного дифференциального оператора с постоянными коэффициентами P (D) определяется как обобщенная функция Ε, удовлетворяющая уравнению
, где
– дельта-функция Дирака. Ключевым методом нахождения ФР является преобразование Фурье, позволяющее свести дифференциальное уравнение к алгебраическому. Для визуализации и интерпретации результатов применяются методы качественного анализа и построения графических моделей полей, порождаемых точечными источниками.
Понятие фундаментального решения
Фундаментальное решение – один из ключевых объектов в теории линейных дифференциальных уравнений с постоянными коэффициентами.
Фундаментальным решением дифференциального оператора P(D) называется обобщённая функция E(x), удовлетворяющая уравнению:
, (1)
Где
– дельта-функция Дирака.
Физический смысл фундаментального решения становится ясен при рассмотрении неоднородного уравнения:
, (2)
Формальное решение этого уравнения можно записать в виде свертки:
, (3)
Эта формула имеет прозрачную физическую интерпретацию: результирующее поле u(x) представляет собой суперпозицию (сумму) полей E(x - y), создаваемых элементарными источниками f(y)dy.
Рассмотрим фундаментальные решения основных операторов математической физики.
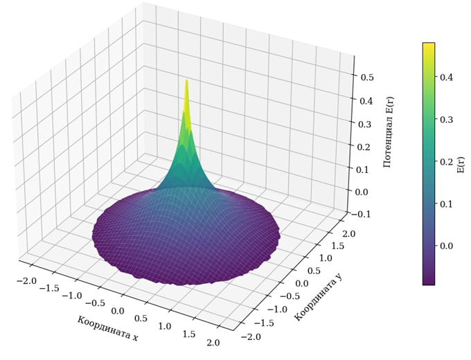
1. Оператор Лапласа. Для оператора Лапласа в трёхмерном пространстве уравнение для фундаментального решения имеет вид:
, (4)

Рис. 1. Фундаментальное решение оператора Лапласа (потенциал точечного источника)
Применяя преобразование Фурье к обеим частям уравнения, получаем:
, откуда
.
Выполняя обратное преобразование Фурье, находим:
, (5)
Физическая интерпретация: это классический потенциал точечного заряда в электростатике или точечной массы в гравитации.
2. Оператор теплопроводности. Для оператора теплопроводности уравнение имеет вид:
, (6)

Рис. 2. Фундаментальное решение уравнения теплопроводности: распределение температуры от мгновенного точечного источника в различные моменты времени
Применяя преобразование Фурье по пространственным переменным, получаем:
, (7)
Решение этого уравнения с учётом условия причинности (E = 0 при t < 0) даёт:
, (8)
Где θ(t) – функция Хевисайда.
Обратное преобразование Фурье приводит к ядру Пуассона:
, (9)
Физическая интерпретация: распределение температуры от мгновенного точечного источника тепла.
3. Волновой оператор. Для волнового оператора в трёхмерном пространстве:
, (10)

Рис. 3. Фундаментальное решение волнового уравнения: расходящийся сферически волновой фронт от точечного импульсного источника в различные моменты времени
Фундаментальное решение имеет вид:
, (11)
Физическая интерпретация: сферическая волна, расходящаяся от точечного импульсного источника.
Верификация вычислительных алгоритмов. Фундаментальные решения предоставляют идеальные тестовые случаи для верификации PDE-солверов. Процедура верификации включает:
- Решение численной задачи с точечным источником, моделируемым δ-функцией.
- Сравнение результата с аналитическим фундаментальным решением.
- Оценку погрешности в различных нормах.
Такой подход позволяет выявить систематические погрешности дискретизации и проверить корректность реализации граничных условий.
Проведенный анализ подтверждает, что фундаментальные решения являются не абстрактными конструктами, а адекватными математическими моделями базовых физических полей. Их вычисление и анализ составляют ядро классической теории дифференциальных уравнений в частных производных.
Выводы и ожидаемый эффект:
- Фундаментальное решение представляет собой аналитический эталон – точное решение задачи с точечным источником.
- Сравнение численных результатов, полученных для модели с точечным источником, с соответствующим фундаментальным решением является одним из наиболее строгих тестов корректности и точности вычислительного алгоритма.
- Использование ФР для верификации позволяет выявить системные погрешности методов, связанные с дискретизацией, аппроксимацией и решением систем уравнений.
- Ожидаемый эффект от внедрения данной методологии верификации – повышение надежности и доверия к результатам цифрового проектирования в таких областях, как микроэлектроника (моделирование перегрева), акустика и механика деформируемого твердого тела.
.png&w=384&q=75)
.png&w=640&q=75)