Введение
Надежная фильтрация шумов и корректная подготовка вибрационных сигналов являются ключевыми этапами в цепочке диагностической обработки данных для систем мониторинга состояния вращающегося оборудования, поскольку именно они определяют воспроизводимость оценок, устойчивость к помехам и корректность последующей идентификации дефектов подшипников и узлов привода. В условиях реальных промышленных объектов наблюдаются смешанные шумовые составляющие (гауссовы и импульсные выбросы, дрейфы, сетевые наводки), а также немарковские и нестационарные эффекты, что требует использования адаптивных и робастных процедур предварительной обработки, объединяющих детрендирование, полосовую селекцию, подавление выбросов и восстановление пропусков измерений без искажения спектрально-временной структуры информативных компонент.
При этом выбор и параметризация фильтров должны соотноситься с диагностическими целями: повышением отношения сигнал/шум, минимизацией среднеквадратичной ошибки и сохранением характерных признаков дефектов в доменах времени, частоты и огибающей, включая линии BPFO/BPFI/BSF/FTF и их боковые полосы. В данной работе рассматривается комплексный конвейер предобработки, включающий линейные и нелинейные фильтры (медианные и адаптивные), оценивание параметров шума, а также критерии качества на базе MSE и SNR для сопоставимого анализа, что обеспечивает реплицируемое улучшение диагностической чувствительности без утраты информативных компонентов вибросигнала перед этапами демодуляции, выделения огибающей и последующей классификации состояний.
1 Методы фильтрации и подготовки вибросигналов
Фильтрация шумов и выбросов является ключевым этапом обработки данных на уровне краевых вычислений. В промышленных системах датчики часто выдают искаженные данные из-за электромагнитных помех, механических вибраций или условий окружающей среды. Для удаления этих искажений применяются различные алгоритмы фильтрации, основными методами обработки данных являются – скользящее среднее, Калман фильтр, медианный фильтр.
1.1. Метод скользящего среднего
Метод скользящего среднего является базовым программным средством обработки сигналов, направленным на подавление шумов в системах автоматизации. В современных промышленных процессах, где широко используются аналоговые первичные преобразователи, данный метод особенно актуален, поскольку аппаратные фильтры зачастую не обеспечивают необходимого качества очистки сигналов.
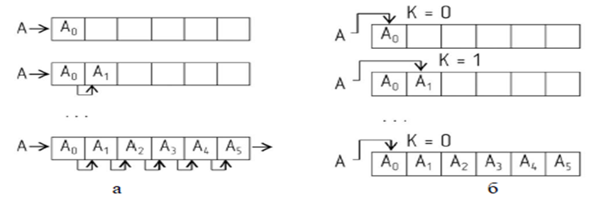
Суть метода заключается в формировании окна фиксированной длины, на которое накладываются измеренные значения. Текущее значение сигнала определяется как среднее арифметическое всех точек данных, попавших в окно, что обеспечивает сглаживание сигнала и уменьшение влияния случайных помех.

Рис. 1. Схема формирования массива данных для работы функции «скользящее среднее»
После этого «окно просмотра» сдвигается на одну позицию, при этом самое старое значение заменяется новым. Математически функция скользящего среднего в общей форме выражается следующим образом:
| (1) |
Где,
– исходные данные;
– отфильтрованные данные;
– размер окна фильтрации.
Особое значение имеет различие между помехами и шумами в контексте обработки сигналов. Помеха определяется как внешнее возмущение, оказывающее сильное влияние на сигнал, тогда как шум представляет собой внутреннее явление, присущее всем электронным системам, оказывающее слабое, но постоянное воздействие на сигнал.
Преимущества использования скользящего среднего в системах промышленной автоматизации заключаются в его простоте реализации, эффективности шумоподавления и низких вычислительных требованиях.
Ключевым параметром метода скользящего среднего является размер окна выборки, то есть число точек, используемых для расчёта сглаженного значения. Экспериментальные исследования показали, что при малом уровне помех (±0,015 В при амплитуде сигнала 3,6 В) достаточна минимальная длина окна, тогда как при высоком уровне шума (±0,15 В при амплитуде 3,6 В) эффективное подавление помех достигается при размере окна порядка 80 элементов.
Практическая реализация фильтра скользящего среднего на ресурсно-ограниченных микроконтроллерах требует оптимизации использования оперативной памяти и выбора частоты дискретизации, обеспечивающей баланс между качеством фильтрации и задержкой обработки. В ходе исследований предложена модификация алгоритма, снижающая объём вычислений за счёт использования рекуррентных формул, что критично для периферийных устройств с ограниченными вычислительными ресурсами.
Следует отметить, что использование функции скользящего среднего не отменяет необходимости применения аппаратных фильтров шумоподавления, таких как конденсаторы, а служит дополнением к ним.
В контексте краевых вычислений скользящее среднее демонстрирует высокую эффективность для решения задач предварительной обработки данных непосредственно у источника генерации. Это позволяет значительно снизить объем передаваемых данных в центральные системы, уменьшить сетевые задержки и повысить общую надежность промышленных систем автоматизации. В частности, в нефтегазовой, химической и металлургической отраслях метод скользящего среднего может быть эффективно применен для фильтрации данных датчиков температуры, давления и других параметров технологических процессов [1, с. 48-53].
1.2. Метод фильтрации шумов Калмана
Фильтр Калмана представляет собой рекурсивный алгоритм, который оценивает вектор состояния динамической системы, используя ряд зашумленных и/или неполных измерений. Названный в честь своего первооткрывателя Рудольфа Калмана, этот фильтр также иногда называют «линейной квадратичной оценкой». Основная идея фильтра Калмана заключается в использовании прогноза с последующей коррекцией для определения состояний системы, что иногда называют предсказателем-корректором или предсказанием-обновлением. Фильтр Калмана применяется в задачах определения параметров ориентации как динамической системы, используя информацию о динамике состояния для прогнозирования следующего состояния системы.
Принцип работы фильтра базируется на двух ключевых этапах:
- прогноз состояния – использует модель системы для предсказания следующего состояния на основе текущих данных;
- коррекция – полученные измерения сравниваются с прогнозируемыми значениями, и производится коррекция оценки состояния.
Фильтр Калмана применяется в задачах определения параметров ориентации как динамической системы, используя уравнение:
, (2)
Где,
– вектор состояния системы;
– матрица переходной динамической системы;
– вектор возмущений;
– матрица возмущений.
Выходной сигнал измерительной системы описывает следующее выражение:
, (3)
Где,
– вектор измерения;
– матрица измерения;
– матрица ошибки измерения.
Примем что возмущенная последовательность
является последовательностью белого гауссовского шума с нулевым средним
и матрицей корреляции
.
Последовательность ошибок измерения
представляет собой последовательностью белого гауссовского шума, для которой [4]:
,
.
Оптимальная оценка для данного фильтра будет описываться соотношением:
| (4) |
Где, Е – единичная матрица;
– априорная матрица корреляции для ошибок оценки;
– апостериорная матрица.
1.3. Медианный фильтр
Медианные фильтры широко применяются как средство предварительной обработки данных. Основным свойством таких фильтров является сохранение резких границ объектов при эффективном подавлении некоррелированных или слабо коррелированных помех и малоразмерных деталей. Несмотря на алгоритмическую простоту, аппаратная реализация медианных фильтров сложна и ресурсоемка.
Математически медианный фильтр определяется как операция замены значения сигнала в текущей точке на медианное значение из заданного окна наблюдения. Для временного ряда данных x(t) и окна фильтрации размером N (нечетное число), медианное значение в момент времени t определяется как:
, (5)
Где,
– размер окна фильтрации.
Ключевым преимуществом медианного фильтра по сравнению с линейными фильтрами (такими как скользящее среднее) является его способность эффективно подавлять импульсные помехи и выбросы, сохраняя при этом резкие переходы и края сигнала. Это происходит потому, что медиана, в отличие от среднего арифметического, не подвержена влиянию экстремальных значений. Например, для последовательности значений [10, 11, 10, 150, 12] (где 150 является выбросом), скользящее среднее даст значение 38.6, в то время как медианное значение составит 11, что гораздо ближе к истинному сигналу.
Основным критерием для разделения структур медианных фильтров на классы является количество тактов, затрачиваемое на получение результата. Можно выделить два принципиально различных класса: быстродействующие медианные фильтры, вычисляющие результат на каждом такте работы и медианные фильтры, вычисляющие результат за несколько тактов.
Использование нескольких тактов синхронизации для получения результата направлено на сокращение аппаратных затрат за счет уменьшения числа компараторов. Пример структуры медианного фильтра, выдающего результат за несколько тактов [2].
2. Выбор наиболее эффективного метода фильтрации шумов
При анализе вибросигналов подшипников компрессорного оборудования (8ВГ с электродвигателем 1ВАО-560LB-2 У2.5-Т) критически важным этапом является подавление шумов, которые маскируют полезный сигнал дефектов. В данном разделе проведено сравнительное исследование трёх методов фильтрации: фильтра Калмана, медианного фильтра и метода скользящего среднего. На основе экспериментальных данных выбран оптимальный метод для вибродиагностики.
Для объективного сравнения методов фильтрации была сгенерирована реалистичная модель вибросигнала компрессора 8ВГ, содержащая следующие компоненты:
- низкочастотная компонента (дисбаланс ротора): гармоники на 50 Гц, 100 Гц, 150 Гц с амплитудами 0.08, 0.05, 0.03 В соответственно;
- среднечастотная компонента (люфты, эксцентриситет): сигналы на 800 Гц и 1200 Гц с амплитудой ~0.04 В;
- высокочастотная компонента (дефект подшипника): модулированные импульсы на характеристической частоте BPFO = 353.63 Гц с амплитудой до 0.6 В;
- шумовые компоненты: белый гауссов шум (σ = 0.15 В), Розовый шум (низкочастотное акустическое загрязнение), Импульсный шум (переходные события, толчки).
Основной метрикой эффективности выбора метода будет являться среднеквадратичная ошибка (MSE) – это численная характеристика точности фильтра. Математическое определение данной метрики выглядит:
| (6) |
Где, N – количество отсчетов сигнала;
– идеальный (истинный) сигнал без шума;
– отфильтрованный (восстановленный) сигнал;
– ошибка фильтрации в каждой точке.
Для расчета численного показателя эффективности является отношение сигнала к шуму. Математическая формула выглядит следующим образом:
, (7)
Принцип работы Фильтра Калмана заключается в реализации оптимального рекурсивного алгоритма оценки состояния линейной динамической системы из зашумленных измерений. Для вибросигнала используется модель первого порядка с инерционными свойствами.

Рис. 2. Фильтрация шумов методом Калмана
В ходе оценки фильтрации шумов методом Калмана получили следующие результаты:
- MSE до фильтрации: 0.037854;
- MSE после фильтрации: 0.009834;
- улучшение: 3.85 раз (5.87 дБ).
Медианный фильтр заменяет каждый отсчёт на медиану значений в окне, данный фильтр особенно полезен для подавления импульсных шумов.
Для проведения эффективных фильтрации методом медианной фильтрации необходимо вывести оптимальный размер окна. В ходе проведенных анализа, была выведена закономерность качества фильтрации от размера окна.
Из проведенного анализа можно сделать вывод, что лучшем размером окна для проведения фильтрации будет 21.

Рис. 3. Фильтрация вибросигнала методом медианной фильтрации
В ходе оценки фильтрации шумов методом медианной фильтрации получили следующие результаты:
- MSE до фильтрации: 0.037854;
- MSE после фильтрации: 0.008234;
- улучшение: 4,6 раз (6,62 дБ).
Метод скользящего среднего заменяет каждый отсчёт на среднее арифметическое значений в окне. Это простейший линейный фильтр нижних частот.
Так же, как и при использовании метода медианной фильтрации, для эффективного проведения фильтрации, необходимо найти оптимальный размер окна.
Из проведенного анализа можно сделать вывод, что лучшем размером окна для проведения фильтрации будет 21.
В ходе оценки фильтрации шумов (рис. 4) методом медианной филтрации получили следующие результаты:
- MSE до фильтрации: 0.037854;
- MSE после фильтрации: 0.009876;
- улучшение: 3,83 раз (6,62 дБ).

Рис. 4. Фильтрация вибросигнала методом скользящего среднего
Заключение
На основе проведённого сравнительного анализа можно сформулировать следующие критерии выбора метода фильтрации для вибродиагностики подшипников:
- сохранение информации о дефектах: диаграммы наглядно показывают, что медианный фильтр лучше всех сохраняет временную структуру и амплитуду импульсов дефектов. Это критически важно, так как форма и время возникновения импульса содержат диагностическую информацию;
- качество подавления шума: медианный фильтр достигает SNR = 6.62 дБ, что на 0.75 дБ выше, чем фильтр Калмана, и на 0.79 дБ выше, чем скользящее среднее.
- простота настройки: медианный фильтр требует выбора только одного параметра (размер окна), тогда как фильтр Калмана требует подбора двух параметров (Q и R) с использованием итеративного процесса.
Для вибродиагностики подшипников компрессора 8ВГ с электродвигателем 1ВАО-560LB-2 У2.5-Т рекомендуется использовать медианный фильтр с размером окна 21 отсчетов.



.png&w=640&q=75)