Введение
Современная экономика формирует новые потребности к эффективности, скорости и прозрачности бизнес-процессов. В условиях развивающегося рынка и высокой конкуренции традиционные методы автоматизации и роботизации становятся менее эффективными и уже не обеспечивают достаточный уровень адаптивности. Компании всё чаще сталкиваются с необходимостью работы с большим объемом данных, прогнозировать поведение клиентов и принимать решения в реальном времени.
Искусственный интеллект (ИИ) становится одним из важных инструментов цифровой трансформации. Его использование позволяет изменить саму логику реализации бизнес-процессов, а также внедрение ИИ позволяет процессам предприятия самооптимизироваться.
Цель исследования – оценить возможности применения технологий нейронных сетей в автоматизации бизнес-процессов, показать их влияние на эффективность деятельности предприятия, построить модель и показать изменения процессов после внедрения искусственного интеллекта.
Теоретические основы автоматизации бизнес-процессов
Бизнес-процессы представляют собой совокупность операций, направленных на создание ценности для клиента, например производство товара, или оказание услуги [5, с. 17-20].
На протяжении многих лет автоматизация процессов развивалась постепенно. Компании внедряли методы ERP – систем для планирования ресурсов, BPM – систем для моделирования и контроля процессов, а также RPA – роботов, которые повторяют рутинные действия человека. Все эти инструменты позволили значительно сократить трудозатраты и снизить количество ошибок, однако они обладают некоторыми ограничениями.
Исследователи отмечают, что классическая автоматизация имеет ряд недостатков:
- не может адаптироваться к новым данным, работа ограничена заранее прописанными правилами;
- большинство решений всё ещё принимается человеком [5, с. 17-20; 6, с. 35-37].
В результате такие подходы не успевают адаптироваться к условиям быстро меняющегося рынка.
Искусственный интеллект определяется как набор технологий, которые позволяют системам выполнять когнитивные функции (анализировать информацию, прогнозировать и принимать решения) [1, с. 198-202]. Это является отличием ИИ от любых традиционных методов автоматизации.
Рассматривая преимущества внедрения ИИ, можно констатировать, что они позволяют компаниям анализировать большие массивы данных гораздо быстрее человека, уменьшая количество ошибок и повышая скорость обработки информации и автоматизации принятия решений.
Таким образом, данная технология помогает предприятиям создать более гибкие и интеллектуальные процессы [2, с. 29-33; 4, с. 6-17].
Результаты исследования
Проведенный анализ AS-IS и TO-BE выявил влияние искусственного интеллекта на ряд подпроцессов исследуемой бизнес – модели. По сей день большинство предприятий всё ещё пользуются ручной обработкой обращений, которая имеет множество недостатков (рис. 1) [5, с. 17-20; 6, с. 35-37].
Пример:

Рис. 1. Обработка обращения
Недостатками данной модели являются:
- высокая нагрузка на сотрудников;
- большие временные затраты;
- вероятность ошибки классификации.
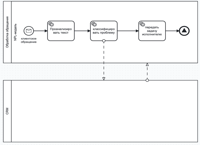
Рассмотрим модель TO-BE с внедрением NLP (Natural Language Processing) рисунок 2.

Рис. 2. Обработка обращения с использованием NLP
После внедрения ИИ структура процесса меняется, следовательно, процесс будет работать быстрее, точнее и надёжнее. По данным исследований [1, с. 198-202; 2, с. 29-33; 5, с. 17-20], скорость обработки увеличивается в 3–10 раз, а количество ошибок снижается в 2 раза.
Сравнение до и после внедрения нейронных сетей показывает снижение времени на 60–90%, сокращение ошибок на 50–80%, уменьшение затрат на операционную деятельность до 30% [1, с. 198-202; 2, с. 29-33; 5, с. 17-20]. Кроме того, по данным статьи Савина С. В. [4, с. 6-17], ИИ улучшает скорость принятия решений, прозрачность процессов, качество обслуживания клиентов и устойчивость бизнеса к изменениям.
Исследователи выделяют ряд проблем [4, с. 6-17; 5, с. 17-20], таких, как:
- зависимость от качества данных;
- риск некорректных решений модели;
- сложность интеграции;
- необходимость переобучения персонала.
Заключение
Проведённый анализ позволяет сделать вывод, что искусственный интеллект играет особо важную роль в развитии автоматизации бизнес-процессов. Внедрение данной технологии позволит существенно повысить эффективность процессов, снизить затраты и улучшить качество управления, а представленные в данной статье модели демонстрируют способность ИИ не только изменять отдельные операции, но и создавать новые структуры.
.png&w=384&q=75)
.png&w=640&q=75)