В соответствии с распоряжением Правительства Республики Калмыкия от 27.02.2019 года № 56-р «Об утверждении Плана привлечения сил и средств территориального пожарно-спасательного гарнизона Республики Калмыкия для тушения пожаров и проведения аварийно-спасательных работ на территории Республики Калмыкия» (с изменениями на 9 августа 2021 года), разработан план привлечения сил и средств территориального пожарно-спасательного гарнизона Республики Калмыкия, для тушения пожаров и проведения аварийно-спасательных работ на территории Республики Калмыкия [5].

Рис. 1. План привлечения сил и средств территориального пожарно-спасательного гарнизона Республики Калмыкия, для тушения пожаров и проведения аварийно-спасательных работ на территории Республики Калмыкия
Привлечение сил и средств специализированной пожарно-спасательной части № 18 по тушению крупных пожаров 1 ПСО ФПС ГПС Главного управления МЧС России по Республике Калмыкия за пределы г. Элисты, при крупных и затяжных пожарах осуществляется по распоряжению начальника территориального гарнизона пожарной охраны Республики Калмыкия в установленном порядке.
Контроль неукоснительного исполнения Плана привлечения сил и средств территориального пожарно-спасательного гарнизона Республики Калмыкия, для тушения пожаров и проведения аварийно-спасательных работ на территории Республики Калмыкия возлагается на старшего диспетчера ЦППС СПТ ФПС ГПС Главного управления МЧС России по Республике Калмыкия и начальника дежурной смены СПТ ФПС ГПС Главного управления МЧС России по Республике Калмыкия [1].
При одновременном возникновении двух и более пожаров на территории одного из муниципальных образований соседних областей, граничащих с территорией Республики Калмыкия и на территории одного из муниципальных образований Республики Калмыкия – решение на передислокацию сил и средств, принимает начальник территориального гарнизона пожарной охраны или должностное лицо, исполняющее его обязанности.
Неотъемлемой частью Плана привлечения сил и средств территориального пожарно-спасательного гарнизона Республики Калмыкия, для тушения пожаров и проведения аварийно-спасательных работ на территории Республики Калмыкия является непосредственный состав сил и средств [2].

Рис. 2. Перечень сил и средств территориального пожарно-спасательного гарнизона Республики Калмыкия
Разработка эффективного алгоритма распределения ресурсов территориального пожарно-спасательного гарнизона (ТПСГ) в Республике Калмыкия – задача, требующая комплексного подхода, учитывающего специфику региона. Географические особенности (степные ландшафты, удаленность населенных пунктов), климатические условия (засушливый климат, высокая пожароопасность в летний период), а также социально-экономические факторы (плотность населения, состояние инфраструктуры) оказывают существенное влияние на оперативность и эффективность реагирования на чрезвычайные ситуации [3].
Предлагаемый алгоритм должен основываться на анализе статистических данных о произошедших пожарах и чрезвычайных ситуациях за последние несколько лет, учитывая их локализацию, интенсивность и последствия. Необходимо рассмотреть распределение существующих пожарных частей и постов, а также наличие специализированной техники и оборудования. Ключевым аспектом является разработка математической модели, которая учитывает приоритетность объектов защиты (жилые дома, промышленные предприятия, социальные учреждения) и время прибытия на место происшествия.
Важным этапом является разработка программного обеспечения, позволяющего визуализировать распределение ресурсов, моделировать различные сценарии развития чрезвычайной ситуации и оперативно принимать решения о передислокации сил и средств. Необходимо предусмотреть возможность интеграции с другими информационными системами, используемыми МЧС, а также с системами мониторинга и прогнозирования чрезвычайных ситуаций.
Внедрение разработанного алгоритма потребует обучения личного состава ТПСГ работе с новым программным обеспечением и проведению практических занятий по отработке различных сценариев распределения ресурсов. Также необходимо обеспечить регулярное обновление и совершенствование алгоритма на основе анализа опыта его практического применения и изменения внешних факторов.
Оценка эффективности разработанного алгоритма должна проводиться на регулярной основе путем сравнения фактических показателей реагирования на чрезвычайные ситуации с прогнозируемыми. Ключевыми критериями оценки являются время прибытия на место происшествия, минимизация ущерба от пожаров и чрезвычайных ситуаций, а также снижение количества пострадавших. Необходимо также учитывать затраты на содержание и эксплуатацию системы распределения ресурсов, стремясь к оптимальному соотношению затрат и эффективности.
Для обеспечения устойчивости работы алгоритма и программного обеспечения необходимо предусмотреть резервные каналы связи и источники питания. Важно также обеспечить защиту от «киберугроз» и несанкционированного доступа к данным. Регулярное резервное копирование данных и тестирование системы на отказ устойчивость являются неотъемлемой частью процесса обеспечения надежности алгоритма.
Алгоритм привлечения сил и средств пожарно-спасательного гарнизона предназначен для эффективного и оперативного реагирования на возникновение ландшафтных пожаров, обеспечивая минимальные потери и снижение негативного воздействия на окружающую среду.
Первым шагом является создание геоинформационной системы (ГИС), интегрирующей все необходимые данные: карту региона с обозначением населенных пунктов, противопожарных формирований, водоисточников, потенциально опасных объектов (нефтебазы, АЗС, химические предприятия) и зон повышенного риска (лесные массивы в летний период). ГИС должна позволять оперативно отображать текущую ситуацию, включая метеорологические данные и данные о доступности дорог.
Следующим предложением является разработка математической модели, учитывающей время реагирования на вызовы, вероятность возникновения пожаров в различных зонах, наличие и состояние техники, квалификацию личного состава, а также другие факторы, влияющие на эффективность тушения пожара. Модель должна предусматривать возможность оптимизации размещения пожарных частей и постов с учетом минимизации времени прибытия к месту происшествия.
Ключевым элементом модели является учет вероятности возникновения пожаров в различных зонах. Эта вероятность может быть оценена на основе исторических данных, статистических показателей, а также с учетом факторов риска, таких как плотность застройки, наличие производственных объектов, состояние электросетей и т. д.
В долгосрочной перспективе, разработанная модель может стать основой для создания единой системы управления пожарной безопасностью, объединяющей данные о пожарах, ресурсах пожарной охраны и других факторах риска. Такая система позволит оперативно реагировать на возникающие угрозы, координировать действия различных служб и ведомств, а также принимать обоснованные решения на всех уровнях управления.
Алгоритм строится на принципах единой диспетчерской службы, где первичная оценка ситуации осуществляется через мониторинг с использованием спутниковых данных, наземных датчиков и отчетов очевидцев. Это позволяет определить масштаб пожара, его класс опасности и необходимые ресурсы, минимизируя время на принятие решений.
Ключевым этапом алгоритма является классификация пожара по степени сложности: от локальных очагов до масштабных возгораний, требующих межрегионального взаимодействия. Привлечение сил гарнизона начинается с активации ближайших подразделений – пожарных поездов, вертолетов и автомобильной техники, оснащенной оборудованием для тушения в труднодоступной местности.
Координация осуществляется через автоматизированную систему управления, где диспетчер распределяет задачи, учитывая погодные условия, рельеф и доступность водных источников. Важным аспектом является интеграция с другими службами, такими как МЧС и лесные хозяйства, для обеспечения логистики и эвакуации.
Далее алгоритм предусматривает этапы развертывания и тушения: от первичной локализации огня до создания периметров защиты и применения химических средств. Особое внимание уделяется подготовке личного состава к специфике ландшафтных пожаров, включая тренировки по борьбе с дымом и высокой температурой. Эффективность алгоритма подтверждается анализом реальных инцидентов, где привлечение ресурсов сократило бы площадь поражения на 30–50%.
Технологии и методы тушения в Калмыкии, благодаря которым увеличивается:
- Беспилотные летательные аппараты (БПЛА). МЧС Калмыкии активно использует БПЛА для мониторинга пожароопасной обстановки и оперативного обнаружения термически активных точек. Например, беспилотный комплекс ZALA ZARYA-1M, поступивший в подразделение в конце 2024 года, позволяет проводить круглосуточный мониторинг больших территорий, работать в сложных погодных условиях и нести различные целевые нагрузки (дозиметры, тепловизоры и др.), что способствует более быстрому выявлению очагов пожаров и планированию их ликвидации.
- Авиаразведка. В Целинном районе Калмыкии спасатели проводят авиаразведку возможных пожаров. При таких вылетах особое внимание уделяется первичным мерам пожарной безопасности, включая выявление несанкционированных свалок, зарастания минерализованных полос и сжигания сухой растительности.
- Профилактические мероприятия. В республике проводятся противопожарные инструктажи для лиц, задействованных в сезонных полевых работах, распространяются наглядные материалы (памятки, листовки), контролируется оборудование уборочных агрегатов и автомобилей первичными средствами пожаротушения. Эти меры направлены на предотвращение возникновения пожаров.
- Участие добровольцев. В Калмыкии функционирует 180 подразделений добровольной пожарной охраны, насчитывающих 1189 человек и 247 единиц техники. С начала 2021 года добровольцы самостоятельно потушили 8 пожаров и спасли 1 человека.
В общем виде алгоритм привлечения сил и средств ТПСГ для тушения ландшафтных пожаров будет выглядеть следующим образом:

Рис. 3
Для повышения эффективности привлечения сил и средств ТПСГ (территориальной пожарно-спасательной группировки) к тушению ландшафтных пожаров в Республике Калмыкия необходимо рассмотреть следующие меры:
1. Усиление системы мониторинга и раннего обнаружения пожаров:
- Расширить использование беспилотных летательных аппаратов (БПЛА), таких как ZALA ZARYA-1M, для круглосуточного мониторинга больших территорий. Эти аппараты оснащены тепловизорами и камерами высокого разрешения, что позволяет оперативно выявлять очаги возгорания.
- Интегрировать данные БПЛА с системами геопозиционирования и моделирования условий блокирования пожаров для более точного прогнозирования распространения огня.
2. Оптимизация координации между ведомствами:
- Усилить взаимодействие между МЧС, Министерством природных ресурсов и охраны окружающей среды, органами местного самоуправления и добровольческими формированиями.
- Внедрить единую информационную систему для обмена данными о пожарах, задействованных силах и средствах, а также для оперативного планирования мероприятий.
3. Развитие инфраструктуры и техники:
- Обновить парк специализированной техники, включая гусеничные пожарные машины и робототехнические комплексы, которые эффективны в труднодоступных районах.
- Расширить сеть противопожарных минерализованных полос вокруг населённых пунктов и вдоль автодорог, контролируя их состояние с помощью БПЛА.
4. Повышение квалификации персонала:
- Организовать регулярные курсы повышения квалификации для диспетчеров ЕДДС, операторов БПЛА и руководителей пожарно-спасательных подразделений. Учебные центры, такие как Калмыцкий институт переподготовки и повышения квалификации кадров АПК, могут проводить соответствующие программы.
- Включить в обучение модули по работе с современными технологиями (БПЛА, геопозиционирование) и сценариям быстрого реагирования на крупные пожары.
5. Совершенствование планирования и подготовки:
- Разработать детальные планы тушения для различных сценариев пожаров, учитывая особенности местности и климата Калмыкии.
- Проводить регулярные учения и тренировки с привлечением всех задействованных служб для отработки алгоритмов взаимодействия.
6. Усиление профилактических мер:
- Активнее проводить рейды по выявлению нарушений правил пожарной безопасности (несанкционированные свалки, сжигание сухой растительности) с использованием БПЛА.
- Усилить работу с населением через информационные кампании и обучение правилам поведения в пожароопасный период.
7. Анализ и оптимизация ресурсного обеспечения:
- Оценить достаточность имеющихся сил и средств (техника, личный состав, расходные материалы) и при необходимости увеличить их количество, особенно в районах с высоким риском пожаров.
- Внедрить систему учёта и контроля использования ресурсов для минимизации простоев и неэффективных затрат.
8. Использование инновационных методов:
- Рассмотреть применение двухкомпонентных огнетушащих составов на основе воды и неорганических веществ, а также технологий создания минерализованных полос с помощью робототехники.
- Изучить возможности использования авиационных методов (сброс воды и огнетушащих составов с самолётов и вертолётов) для крупных и труднодоступных очагов.
Дополнительные меры:
- Анализ статистики прошлых пожаров для выявления закономерностей в текущей системе реагирования.
- Внедрить систему оценки эффективности привлечённых ресурсов, чтобы корректировать алгоритмы привлечения сил в зависимости от результатов.
Для реализации этих мер потребуется координация усилий государственных органов, местного самоуправления и общественных организаций, а также дополнительное финансирование и техническое оснащение.
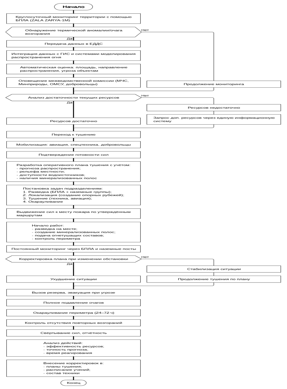
Таким образом, новый разработанный алгоритм привлечения сил и средств ТПСГ к тушению ландшафтных пожаров будет выглядеть следующим образом:

Рис. 4
В заключение, предложенный алгоритм оптимизирует использование сил гарнизона, повышая оперативность и безопасность. Его внедрение требует цифровизации и регулярных учений, что позволит минимизировать ущерб от ландшафтных пожаров в будущем.
Предложенный алгоритм ориентирован на предотвращение крупных последствий от ландшафтных пожаров путем интеграции информационно-аналитического сопровождения, оптимизации логистических процессов и четкого взаимодействия между всеми участниками процесса ликвидации чрезвычайных ситуаций природного характера
Таким образом, алгоритм распределения ресурсов территориального пожарно-спасательного гарнизона должен базироваться на принципах оперативной готовности, максимальной эффективности использования имеющихся сил и средств, а также обеспечения равномерного покрытия всей обслуживаемой территории. Мероприятия для грамотного распределения ресурсов позволяют создать эффективный алгоритм распределения ресурсов, способствующий снижению потерь имущества и человеческих жизней в результате пожаров и иных чрезвычайных происшествий.
.png&w=384&q=75)
.png&w=640&q=75)