Пожарная опасность на территории субъектов Российской Федерации, и в частности г. Москвы, оценивается по следующим критериям:
- количество произошедших пожаров;
- количество погибших;
- количество травмированных людей на пожарах;
- величиной материального ущерба от произошедших пожаров.
Состояние пожарной безопасности на уровне территориальных единиц можно считать удовлетворительным при условии, что вышеперечисленные показатели находятся на низком уровне и не приближаются к предельно допустимым значениям. Для расчёта интегрального социально-экономического показателя пожарного риска (ИСЭППР) необходимы полные и качественные статистические данные.
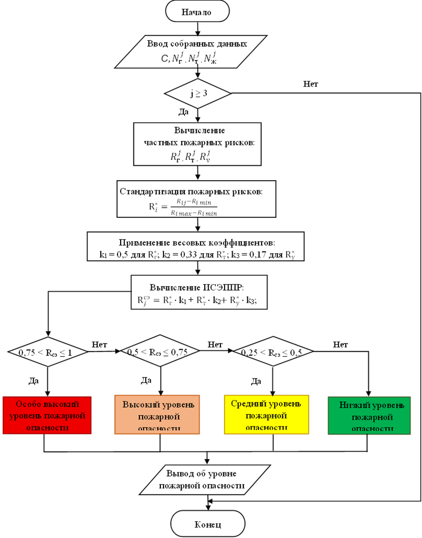
Предлагаемая методика оценки ИСЭППР [1; 2, с. 87-94] предусматривает выполнение четырех последовательных этапов, каждый из которых направлен на получение данных для решения конкретных задач.
Вышеперечисленные этапы методики можно свести в виде блок-схемы алгоритма (рис. 1):

Рис. 1. Блок-схема алгоритма оценки уровня пожарной опасности в административно-территориальных единицах
При этом под понятием «уровень пожарной опасности» понимается численное значение интегрального социально-экономического показателя пожарного риска [1].
Исходные данные для расчёта ИСЭППР были собраны из статистических справочников Мосгорстата, анализов надзорной деятельности органов государственного пожарного надзора Главного управления МЧС России по г. Москве.
Полученные данные по административным округам г. Москвы представлены в виде гистограммы на рисунке 2 и упорядочены по убыванию значений интегрального социально-экономического показателя пожарного риска.

Рис. 2. Расчёт ИСЭППР по АО г. Москвы за 2024 г.
Представленная гистограмма (рис. 2) указывает на то, что в 2024 г. высокий уровень пожарной опасности наблюдался в Зеленоградском, Троицком и Новомосковском административных округах г. Москвы. Средние значения у Юго-Западного, Восточного, Северного и Западного административных округов, низкие показатели у Центрального, Юго-Восточного, Северо-Западного, Южного и Северо-Восточного административных округов столицы.
Предложенная методика позволяет провести соответствующие расчеты для каждого из 132 районов Москвы при наличии необходимых статистических данных.
Дальнейшие управленческие решения будем реализовывать в административно-территориальных единицах с высоким и средним уровнями пожарной опасности.
Во-первых, для анализа пожарной опасности административно-территориальных единиц (префектур, управ) применять в работе проведенную выше методику ИСЭППР комиссией по чрезвычайным ситуациям и обеспечению пожарной безопасности г. Москвы, а также на основе данного анализа обязать каждый территориальный орган исполнительной власти разработать возможные предложения по повышению уровня пожарной безопасности;
Во-вторых, необходимо внедрение противопожарной пропаганды, разработанной на разные возрастные группы населения, в различные виды деятельности: для детей дошкольного возраста возможна разработка интерактивных игр (электронного или предметного формата), мультфильмов; для детей школьного возраста – проведение игровых мероприятий, конкурсов, проведение интегрированных игровых занятий; для молодежи – транслирование пропагандистских видео в социальные сети; для неработающего население необходимо предусмотреть наглядный противопожарный инструктаж, проведение профилактических бесед, привлечение на учения и тренировки по месту жительства, распространение листовок, буклетов и памяток; с работающим населением обязательно проведение противопожарных инструктажей, возможность рассмотрение работодателем внедрение курсов и тестированию по правилам пожарной безопасности на рабочем месте, а так же по месту жительства.
Для данного вопроса необходимо привлечь крупные средства массовой информации, проработать возможность использования технических средств для транслирования визуальной информации в местах массового пребывания людей, общественного транспорта.
В-третьих, анализ пожаров по объектам возникновения показал, что значительная часть пожаров наблюдалась в жилом секторе. Отсюда следует, необходимость проработки вопроса об обязательной установке на этапе возведения инженерных сетей пожарных извещателей в каждую квартиру строящихся жилых домах и запрете их демонтажа, а также оборудования всех квартир введенных в эксплуатацию жилых зданий автономными дымовыми пожарными извещателями, данное решение подтверждено научной работой [3].
.png&w=384&q=75)
.png&w=640&q=75)