Введение
Современные и разрабатываемые ускорительные комплексы, включая источники синхротронного излучения (СИ) четвёртого поколения и проекты глубокой модернизации действующих машин (например, Diamond-II), предъявляют сверхжёсткие требования к вакуумной обстановке в каналах вывода излучения [1]. Для реализации предельной яркости СИ, увеличения времени жизни пучка и снижения фоновых сигналов на экспериментальных станциях необходимо поддержание остаточного давления порядка 10–10. Торр и ниже, что выводит задачи вакуумной техники на уровень предельных технологических возможностей. Основным препятствием на пути к таким параметрам выступает не столько равновесное газоотделение (термическая десорбция), сколько динамические процессы, инициируемые интенсивным пучком. Доминирующим механизмом является фотостимулированная десорбция (ФСД), при которой фотоны СИ, взаимодействуя со стенками вакуумной камеры, вызывают диссоциацию и десорбцию адсорбированных молекул [2]. Существенный вклад вносит также электронно-стимулированная десорбция (ЭСД), запускаемая фотоэлектронами [3, с. 2412-2422]. Совокупность этих процессов формирует локальные области повышенной газонасыщенности, приводящие к рассеянию частиц пучка и потенциальному возникновению коллективных нестабильностей.
Отдельные методы подавления десорбции – термический вакуумный прогрев [4] и применение геттерных покрытий [5] детально изучены в контролируемых лабораторных условиях, однако в доступной академической литературе сохраняется заметный пробел: отсутствует целостный, сопоставительный анализ их эффективности в аспектах долговременной надёжности и совместимости с конструктивными особенностями конкретных ускорительных комплексов. Недостаточно проработаны связи между выбором стратегии ускорения десорбции, архитектурой фронтендов (элементов, соединяющих накопительное кольцо с экспериментальной станцией) и надёжностью вспомогательных систем управления и питания [6, с. 1-13].
Авторская гипотеза формулируется следующим образом: достижение и устойчивое удержание проектных вакуумных параметров в современных и модернизируемых каналах СИ принципиально возможно лишь при реализации гибридного подхода, в котором последовательно комбинируются пассивные методы (оптимизированный выбор материалов, термообработка), активные решения (NEG-покрытия) и операционные процедуры (кондиционирование пучком). При этом надёжность подсистем управления и электропитания рассматривается как недооценённый, но критически значимый фактор, определяющий реальную стабильность вакуумной системы во времени.
Научная новизна работы заключается в систематизации и сопоставительном анализе методов ускорения десорбции на основе данных о динамике давления и коэффициентах десорбции за период 2017–2020 гг., с выявлением ограничений каждого подхода в связи с конкретной геометрией и функциональной ролью фронтендов.
Цель исследования состоит в проведении комплексного сравнительного анализа и упорядочении методов ускорения десорбции газов в вакуумных системах каналов СИ для выделения наиболее эффективных и надёжных стратегий кондиционирования и сервисного обслуживания на примере ведущих мировых проектов (CEPC, Diamond-II) и накопленного опыта эксплуатации комплексов ИЯФ СО РАН (ВЭПП, «Сибирь»).
Материалы и методы
Методологическая основа исследования формируется сочетанием двух взаимодополняющих подходов. Во-первых, реализован систематический обзор литературы, включающий академические статьи и материалы конференций, посвящённые физике десорбции и методам модификации вакуумных поверхностей. Во-вторых, выполнен сравнительный анализ, направленный на сопоставление технических решений и проектной документации ведущих ускорительных центров, в том числе по проектам CEPC (Circular Electron Positron Collider) и Diamond-II.
Совокупность источников структурирована на три категории. Первая группа включает академические публикации и конференционные материалы (Scopus/WoS, IPAC, IEEE), задающие физическую и метрологическую базу анализа процессов десорбции. В неё входят работы по термической десорбционной спектроскопии (TDS) и анализу (TDA), направленные на изучение диффузии и захвата водорода в объёме конструкционных материалов, исследования по ESD-диагностике качества обработки поверхностей, а также публикации по моделированию эволюции давления в ходе кондиционирования пучком.
Вторая группа представлена технической и проектной документацией (TDRs), такой, как TDR проекта CEPC и проектные предложения I-FAST/Diamond-II, где фиксируются передовые технологические решения и стратегический выбор архитектуры вакуумных систем, включая широкое применение нераспыляемых геттерных (NEG) покрытий и гибридных схем откачки.
Третья группа охватывает массив данных о практической реализации и эксплуатации, включающий анализ опубликованных сведений и предоставленных материалов по работе и модернизации вакуумных систем действующих российских ускорительных комплексов «ВЭПП-3», «ВЭПП-4М» и «Сибирь-2». Эти сведения содержат критически важную информацию о специфике различных типов фронтендов (фольговых и безфольговых) и характерных отказах или уязвимостях вспомогательных систем.
Результаты и обсуждение
Достижение сверхвысокого вакуума в каналах синхротронных источников существенно усложняется тем, что вакуумная система функционирует в ярко выраженном нестационарном режиме. Давление, формируемое под действием пучка, на несколько порядков превосходит уровень, обусловленный лишь статическим газоотделением стенок. В этих условиях фотостимулированная десорбция (ФСД) становится главным механизмом деградации вакуума. Синхротронное излучение, особенно его «мягкая» часть (фотоны с энергиями до 100 эВ), эффективно ионизирует и диссоциирует молекулы, адсорбированные на поверхности вакуумной камеры. Ключевой характеристикой данного процесса выступает выход десорбции η, определяемый как число десорбированных молекул на один падающий фотон [2]. Все технологические подходы к подготовке и обработке внутренней поверхности вакуумных каналов ориентированы на снижение η до предельно малых значений (10–6 молекул/фотон), поскольку именно это задаёт предельный уровень достижимого динамического вакуума.
Электронно-стимулированная десорбция (ЭСД) представляет собой вторичный по происхождению, но динамически значимый канал газовыделения. Фотоэлектроны, генерируемые синхротронным излучением, а также электроны, вовлекаемые в развитие эффекта электронного облака, ускоряются в электромагнитных полях пучка и, бомбардируя стенки, инициируют дополнительную десорбцию адсорбированных частиц. Показано, что ЭСД-спектроскопия, выполняемая до и после различных стадий обработки поверхности (например, термического отжига), является высокочувствительным инструментом контроля качества подготовки вакуумных камер и позволяет количественно оценивать эффективность применяемых технологических процедур [3, с. 2412-2422].
Особо сложной компонентой газовой нагрузки выступает водород. После удаления летучих примесей, прежде всего воды, именно H2 становится основным остаточным газом. Его поведение в вакуумной системе определяется не только механизмами поверхностной адсорбции и десорбции, но и диффузией из объёма конструкционного материала. Современные исследования демонстрируют, что метод термического десорбционного анализа (ТДА) целесообразно рассматривать не только как средство изучения поверхностных процессов, но и как инструмент «характеристики различных ловушек водорода внутри материалов» и «моделирования диффузии водорода» [4]. Тем самым подчёркивается фундаментальное обстоятельство: стратегии, нацеленные исключительно на очистку и пассивацию поверхности, не гарантируют долговременной стабильности сверхвысокого вакуума, поскольку H2 продолжает поступать в рабочий объём за счёт медленной диффузии из глубинных слоёв металла.
Первоначальный этап достижения сверхвысокого вакуума связан с максимальным возможным уменьшением исходного количества адсорбированных газов на поверхностях и газов, растворённых в объёме конструкционных материалов. Ключевым инструментом на этой стадии остаётся термическая обработка, являющаяся классическим и одним из наиболее результативных подходов. Нагрев вакуумной системы, как правило, до 250–300°C, приводит к экспоненциальному росту скорости термической десорбции, что обеспечивает эффективное удаление H2O с внутренней поверхности и, что принципиально важно для долгосрочной стабильности UHV, ускоренный выход H2 из объёма материала [4]. При этом регламенты, заимствованные из смежных областей, например режим 190°C в течение 48 ч, применяемый в аэрокосмической промышленности [4], оказываются неадекватными требованиям сверхвысокого вакуума. Экспериментальные данные [3, с. 2412-2422] демонстрируют, что отжиг способен уменьшать выход электронно-стимулированной десорбции более чем на два порядка, что подчёркивает его фундаментальную роль в подготовке вакуумных трактов.
Тем не менее классический прогрев всей установки нередко сопряжён с серьёзными технологическими ограничениями: он трудоёмок, требует значительных ресурсов и зачастую практически невыполним на уже смонтированных, конструкционно сложных участках, включающих чувствительные компоненты, такие как оптические элементы, детекторы или гофрированные вакуумные камеры [8, с. 348-373]. В связи с этим активно развиваются методы локальной или общей очистки поверхностей, реализуемые без глобального высокотемпературного обжига. К таким подходам относятся ВЧ-плазменная очистка и УФ-озоновая обработка [8, с. 348-373]. Исследования взаимодействия плазмы с твёрдыми поверхностями показывают, что плазма эффективно удаляет адсорбированные атомы (например, кислород) и углеводородные загрязнения, которые затем удаляются системой откачки [12]. Таким образом, формируется технологический набор инструментов, позволяющий существенно снижать газовую нагрузку в условиях, когда традиционный отжиг оказывается ограничен или недоступен.
Наряду с активными методами подготовки поверхностей принципиальное значение приобретает конструктивная оптимизация вакуумной системы. Пассивные, заложенные на этапе проектирования меры оказывают долгосрочное и зачастую определяющее влияние на достижимые параметры вакуума. Существенным фактором является выбор материалов для вакуумных камер и элементов: в практике высоковакуумной техники широко рассматриваются, в частности, алюминиевые сплавы [13] и бескислородная медь [5], демонстрирующие благоприятные характеристики газовыделения и совместимости с требуемыми режимами обработки. Не менее критична надёжность и воспроизводимость вакуумных соединений. Авторский опыт указывает, что для сложных или нестандартных узлов, подверженных многократным циклам сборки и разборки, целесообразно применение специализированных решений, таких как «уплотнения из медной проволоки», обеспечивающих одновременно высокую герметичность, стойкость к механическим воздействиям и удобство обслуживания.
Сопоставление эффективности и ограничений различных подходов к подготовке вакуумных поверхностей и конструкции системы суммировано в таблице 1, где представлены основные технологические методы, применяемые для достижения и поддержания режимов сверхвысокого вакуума.
Таблица 1
Сравнительная характеристика методов предварительной обработки вакуумных камер (составлено автором на основе [3, с. 2412-2422; 8, с. 348-373])
Метод | Целевые газы | Типичные параметры | Эффективность (снижение η) | Ограничения и примечания |
Термическая обработка | H2O (поверхн.), H2 (объем) | 190°C – 300°C, 24–48 часов | Снижение > 2 порядков | Требует полного прогрева системы, энергозатратно, неприменимо к некоторым компонентам. |
ВЧ-плазменная очистка | Углеводороды, H2O | Низкое давление | Высокая (для CH) | Требует источник плазмы, возможно загрязнение продуктами реакции, сложно для длинных каналов. |
УФ-озоновая очистка | СH | – | Средняя | Менее агрессивный метод, чем плазма, но и менее эффективный для неорганических адсорбатов. |
Сопоставление данных таблицы 1 демонстрирует наличие принципиального технологического компромисса. Термическая обработка [3, с. 2412-2422] остаётся наиболее эффективным методом снижения газовой нагрузки за счёт объемной десорбции водорода (H2), однако её реализация связана с существенными конструктивными и эксплуатационными ограничениями. В противоположность этому, методы очистки на месте [8, с. 348-373; 14; 15] преимущественно ориентированы на удаление углеводородных загрязнений (CH) и, по сути, формируют практический инструмент для тех вакуумных систем, которые по технологическим или конструктивным причинам не могут подвергаться высокотемпературному прогреву.
Следующим этапом, который в настоящее время фактически сформировал стандарт для современных ускорительных комплексов, является использование нераспыляемых геттеров (NEG). Обычно применяются тонкоплёночные покрытия на основе сплава TiZrV [13], наносимые на внутреннюю поверхность вакуумной камеры и интегрируемые в её геометрию как функциональный элемент вакуумной инфраструктуры [3, с. 2412-2422]. Такие покрытия реализуют комбинированный, «двойной» механизм воздействия на газовую среду. С одной стороны, поверхность NEG функционирует как распределённый насос, обеспечивая хемосорбцию активных газов и тем самым формируя пространственно однородный контур откачки вдоль канала [3, с. 2412-2422]. С другой стороны, сама природа NEG-поверхности характеризуется чрезвычайно низкими выходами фотостимулированной и электронно-стимулированной десорбции, а также пониженным коэффициентом вторичной электронной эмиссии, что приводит к эффективному подавлению развития электронного облака и, как следствие, уменьшению динамической составляющей газовой нагрузки [3, с. 2412-2422].
Критическим элементом реализации NEG-технологии выступает стадия активации, определяющая переход покрытия в состояние, способное к активной откачке. При контакте с атмосферой поверхность геттерного слоя быстро пассивируется за счёт окисления, формируя барьер для сорбции газов. Для восстановления откачивающих свойств требуется нагрев, инициирующий диффузию кислорода с поверхности в объём плёнки и, тем самым, «открывающий» чистую реакционноспособную поверхность [5]. Экспериментальные исследования [5] выделяют два принципиально важных режима активации: стандартный – при температуре около 250°C в течение приблизительно 2 часа, и низкотемпературный – при 180°C с увеличенной продолжительностью порядка 24 часов. Последний режим представляет собой существенное технологическое достижение, поскольку делает возможной активацию вакуумных камер с уже установленными компонентами, в том числе магнитными элементами, которые не допускают высокотемпературного прогрева без риска деградации их характеристик.
Ниже на рисунке 1 отражена зависимость сорбционной активности (емкости) NEG-покрытия от времени и температуры активации.

Рис. 1. Зависимость сорбционной активности (емкости) NEG-покрытия от времени и температуры активации (составлено автором на основе [5])
Несмотря на высокую результативность, NEG-покрытия не являются универсальным решением и формируют новый класс системных ограничений и взаимозависимостей. Прежде всего, геттерные плёнки принципиально не обеспечивают откачку инертных газов (Ar, He), а также метана (CH4) [5]. Это обстоятельство неизбежно приводит к тому, что вакуумная инфраструктура должна строиться как гибридная: наряду с NEG-элементами требуется интеграция насосов иного типа, в частности магниторазрядных ионных насосов, отвечающих за удаление указанных компонент газовой смеси [5]. Дополнительным следствием применения покрытий NEG является увеличение импеданса вакуумной камеры за счёт введения тонкоплёночного слоя, что способно оказывать неблагоприятное влияние на динамическую стабильность пучка. Это, в свою очередь, стимулирует необходимость целенаправленных исследований и разработок в области новых составов NEG с повышенной электрической проводимостью, сочетающих низкий выход десорбции с минимальным влиянием на электродинамические свойства вакуумного канала [3, с. 2412-2422].
Завершающим, обязательным этапом формирования сверхвысокого вакуума в каналах современных ускорителей является так называемая «самоочистка» вакуумной камеры пучком. По своей природе это единственный механизм, который интенсифицирует десорбцию именно в тех областях, где она реально определяется рабочими условиями эксплуатации. Фотоны синхротронного излучения, генерируемые движущимся пучком, выбивают адсорбированные молекулы с поверхности, и по мере накопления дозы облучения поверхностный слой постепенно истощается по легко десорбируемым компонентам, вследствие чего выход десорбции η монотонно снижается.
Эволюция этого процесса описывается через накопленную дозу пучка, обычно выражаемую в ампер-часах (А·ч). Моделирование динамики давления в кольцах синхротронных источников, выполненное в ряде работ [9, с. 337-517; 10], демонстрирует хорошее согласие между расчётными и экспериментально измеренными значениями давления после накопления дозы порядка 100 А·ч, при коэффициенте согласованности, превышающем 2. Указанный результат свидетельствует о том, что процесс кондиционирования, хотя и протекает относительно медленно (требуются сотни ампер-часов наработки), обладает высокой степенью предсказуемости и может быть адекватно описан и оптимизирован с помощью численного моделирования.
Кондиционирование пучком представляет собой не альтернативу другим методам, а завершающую и принципиально обязательную стадию ускорения десорбции. Пассивные меры, основанные на выборе материалов, а также подготовительные технологические процедуры – высокотемпературный прогрев [4] и активация NEG-покрытий [5] – формируют лишь исходный уровень выхода десорбции, задавая начальные условия для последующей эволюции вакуумной системы. Минимально достижимые в реальных рабочих режимах значения этого выхода определяются именно процессом кондиционирования пучком [9, с. 337-517], который последовательно «довыжигает» остаточные адсорбированные компоненты в тех зонах, где формируется основная газовая нагрузка при эксплуатации ускорителя. Понимание ключевой роли данного этапа привело к тому, что крупные исследовательские центры, такие как Diamond-II, внедряют специализированные «вакуумные тестовые линии» (vacuum test beamline) [1], предназначенные для предварительного облучения и кондиционирования компонентов ещё до их интеграции в основное кольцо. Такая стратегия позволяет вынести длительный и ресурсозатратный процесс кондиционирования за пределы основной машины, переводя его в формат офлайн-стендовых испытаний и тем самым существенно повышая эффективность ввода ускорительного комплекса в эксплуатацию.
Рисунок 2 представляет сравнение выходов фотодесорбции (PSD) для различных материалов до и после кондиционирования.

Рис. 2. Сравнение выходов фотодесорбции для различных материалов до и после кондиционирования (составлено автором на основе [1; 4; 5; 9, с. 337-517])
Анализ современной практики проектирования и эксплуатации вакуумных систем показывает существование двух принципиально различных стратегий, определяемых как целями установки, так и стадией её жизненного цикла. В новых проектах, таких как CEPC и Diamond-II, доминирует концепция «start clean», предполагающая формирование заведомо «чистого» вакуумного контура уже на этапе изготовления и сборки. В проекте CEPC это реализуется через применение медных камер с NEG-покрытием, обеспечивающим как малое газовыделение, так и эффективную распределённую откачку [5]. В проекте Diamond-II подобный подход подкреплён развернутой программой исследований и разработок по оптимизации NEG-технологий [1], а вакуумные системы строятся как гибридные (NEG + SIP) [5], что позволяет сочетать достоинства сорбционных и ионных насосов. Существенным элементом этих проектов является предварительная квалификация компонентов на специализированных тестовых линиях синхротронного излучения [1], что снижает технологические риски и повышает воспроизводимость целевых параметров сверхвысокого вакуума.
Противоположный полюс представляют действующие ускорительные комплексы с длительной историей эксплуатации и многократными модернизациями. К ним относятся установки ИЯФ СО РАН «ВЭПП-3» и «ВЭПП-4м» [6, с. 1-13], а также комплекс «Сибирь-2». Эти системы развиваются эволюционно, в рамках которых вакуумная инфраструктура дорабатывается под меняющиеся экспериментальные задачи и обновляемую инфраструктуру каналов синхротронного излучения. Практический опыт автора охватывает как разработку и сборку высоковакуумных систем каналов СИ на установке «ВЭПП-4м», так и модернизацию радиационных затворов на «ВЭПП-3» и «Сибирь-2», что требует учёта накопленного ресурса оборудования, ограничений по геометрии и радиационной стойкости, а также по совместимости с уже существующей инфраструктурой.
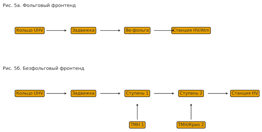
Для действующих машин ключевой инженерной задачей становится согласование сверхвысокого вакуума кольца (UHV, порядка ~10–9 Торр) с существенно более «грязными» условиями экспериментальных станций (HV, около ~10–7 Торр или даже атмосфера). Переход между этими вакуумными областями реализуется в конструкциях фронтендов принципиально двух типов. В фольговых фронтендах реализуется подход, основанный на введении физического барьера между вакуумными объёмами, чаще всего в виде бериллиевых фольг [6, с. 1-13], которые обеспечивают практически полную вакуумную изоляцию кольца от объёма экспериментальной станции и отличаются относительной конструктивной простотой. Однако такой способ разделения неизбежно сопровождается поглощением низкоэнергетической компоненты спектра синхротронного излучения в диапазоне VUV и мягкого рентгеновского излучения, что ограничивает область применимости подобной схемы.
Альтернативой служат безфольговые фронтенды, применяемые преимущественно для экспериментов в диапазонах VUV и Soft X-ray, где требуется пропускание полного спектра синхротронного излучения без дополнительных элементов на пучке [6, с. 1-13]. Отказ от физического барьера переводит проблему в вакуумно-техническую плоскость и требует реализации развитой системы дифференциальной откачки [6, с. 1-13; 11]. Такая система представляет собой каскад из нескольких последовательно расположенных ступеней с высокопроизводительными насосами в первую очередь турбомолекулярными и криогенными агрегатами [10], – которые должны компенсировать значительный газовый поток, формируемый как фотодесорбцией (PSD) от пучка, так и прямым поступлением газа со стороны экспериментальной станции [10]. Тем самым выбор между фольговой и безфольговой схемами фронтенда определяется балансом между требованиями к спектру излучения и допустимым уровнем инженерной сложности, а также ресурсными и эксплуатационными ограничениями конкретного ускорительного комплекса (рис. 3).

Рис. 3. Сравнение конструкций фронтендов. Фольговый (а) использует физический барьер, безфольговый (б) полагается на высокопроизводительную дифференциальную откачку (составлено автором на основе [6, с. 1-13])
Выбор конструктивной схемы фронтенда принципиальным образом определяет допустимую стратегию управления десорбцией. В идеализированной, практически герметичной системе типа CEPC, где утечки и внешние газовые поступления сведены к минимуму [5], основным источником газовой нагрузки является фотостимулированная десорбция со стенок вакуумной камеры. В таком режиме именно внутренняя десорбция определяет динамику давления, и применение NEG-покрытий оказывается практически оптимальным решением, поскольку они одновременно снижают скорость газовыделения и обеспечивают распределённую сорбционную откачку на всём протяжении канала.
В безфольговых фронтендах ситуация принципиально иная: к PSD добавляется мощный внешний поток газа, поступающий со стороны экспериментальной станции [6, с. 1-13], что приводит к резкому росту интегральной газовой нагрузки. В этих условиях NEG-покрытия быстро достигают насыщения и теряют эффективность, превращаясь из ключевого элемента вакуумной инфраструктуры в почти бесполезный ресурс с точки зрения поддержания требуемого давления. Компенсация газовой нагрузки здесь достигается не за счёт сорбционных покрытий, а за счёт высокопроизводительных насосных систем – турбомолекулярных и криогенных агрегатов [7, с. 1080-1091; 10], работающих в составе многоступенчатой схемы дифференциальной откачки. Эффективность такой системы в значительной степени определяется не только суммарной производительностью насосов, но и сложной системой управления, обеспечивающей согласование режимов откачки, стабильность градиента давления и устойчивость вакуумных барьеров между областью сверхвысокого вакуума кольца и объёмом экспериментальной станции.
Таблица 2 представляет результаты сравнительного анализа вакуумных стратегий для различных конструкций фронтендов.
Таблица 2
Сравнительный анализ вакуумных стратегий для различных конструкций фронтендов (составлено автором на основе [5; 6, с. 1-13])
Параметр | Система с NEG-покрытием (Тип CEPC) | Безфольговый фронтенд (Тип ВЭПП VUV) |
Основной источник газа | PSD/ESD от стенок камеры | PSD + Внешний поток от станции |
Спектр СИ | Полный (внутри кольца) | Полный (VUV, Soft X-ray на станции) |
Ключевой метод откачки | Распределенная (NEG, SIP) | Локализованная (Турбо, Крио) |
Метод «ускорения десорбции» | NEG-покрытие, Кондиционирование пучком | Дифференциальная откачка высокой производительности |
Практический опыт эксплуатации ускорительных комплексов убеждает в том, что безопасность и надёжность являются определяющими критериями при проектировании вакуумных систем. На этом фоне наиболее передовые технологии, такие как NEG-покрытия, приобретают парадоксальную уязвимость: их эффективное функционирование критически зависит от устойчивой работы самых базовых подсистем – энергоснабжения и систем управления. Современная UHV-инфраструктура представляет собой взаимосвязанную совокупность элементов, в которой отказ любой подсистемы немедленно отражается на интегральном вакуумном состоянии. NEG-покрытия требуют наличия SIP-насосов для эффективной откачки метана CH4 [4, 5] а работа SIP-насосов невозможна без стабильного высоковольтного питания. Активация NEG-поверхностей [5], обеспечивающая их сорбционные свойства, зависит от воспроизводимого теплового режима. Дифференциальная откачка [10], реализуемая с использованием турбомолекулярных насосов и криогенных компрессоров, нуждается в надёжном энергоснабжении и корректном алгоритмическом управлении. Радиационные затворы должны гарантированно и предсказуемо срабатывать в аварийных и переходных режимах, обеспечивая защиту оборудования и персонала.
Повреждение или нестабильность любого из этих на первый взгляд «вспомогательных» компонентов, например сбой в блоке питания SIP-насоса, приводит к стремительной деградации вакуумных параметров, фактически сводя на нет результаты многомесячного кондиционирования пучком и прогрева системы. В этом контексте приоритет, отдаваемый разработке малошумящих и высоконадёжных блоков питания (что подтверждено двумя патентами), а также использование дискретной схемотехники, более предсказуемой по характеру и сценариям отказов, не может рассматриваться как второстепенная инженерная задача. Речь идёт о прямом решении проблемы надёжности, определяющем способность UHV-системы длительно удерживать достигнутые параметры. В конечном счёте управление десорбцией следует рассматривать как двухэтапный процесс: сначала обеспечивается достижение низкого давления посредством использования NEG-покрытий, термического прогрева и кондиционирования пучком, а затем реализуется непрерывное поддержание этого давления за счёт устойчивой и предсказуемой работы систем питания, управления и исполнительных устройств вакуумной инфраструктуры.
Заключение
Результаты систематического обзора и сопоставительного анализа убедительно показали, что для ускорения десорбции газов в вакуумных системах каналов СИ необходим именно гибридный подход. Совокупность мировых разработок и исследований (CEPC, Diamond-II) в сочетании с накопленным опытом длительной эксплуатации установок типа «ВЭПП» демонстрирует отсутствие универсального решения; оптимальная стратегия формирования вакуумной инфраструктуры определяется конкретными целевыми параметрами и режимами работы ускорительного комплекса.
Поставленная задача по систематизации подходов к управлению десорбцией и вакуумированием каналов СИ решена в полном объёме. Для новых герметичных систем каналов СИ, находящихся на стадии проектирования, фактически складывается стандарт гибридной реализации: предварительная подготовка камер за счёт термовакуумной обработки и/или плазменно-химической очистки, последующее нанесение NEG-покрытий, формирующих распределённую систему откачки, интеграция SIP-насосов, обеспечивающих селективную откачку, а также комбинирование офлайн-кондиционирования (на специализированных тестовых линиях) с онлайн-кондиционированием пучком в реальных режимах работы ускорителя. Такой каскад мер позволяет целенаправленно снижать эффективные коэффициенты десорбции и минимизировать динамическую газовую нагрузку при росте токов пучка и ужесточении требований к остаточному давлению.
Для действующих установок и специализированных каналов, прежде всего безфольговых фронтендов диапазона VUV/Soft X-ray, конфигурация оптимальной стратегии радикально отличается. В этих системах главным ограничивающим фактором является не внутренняя десорбция с поверхности, а внешний газовый поток, обусловленный особенностями технологической обвязки и интерфейсами с соседними вакуумными объемами. В результате ключевым инструментом управления газовой нагрузкой становится не модификация поверхностей за счёт покрытий, а построение высокоэффективных систем дифференциальной откачки, основанных на турбомолекулярных агрегатах и крионасосах, обеспечивающих требуемый градиент давления и компенсацию внешнего потока. Такой подход позволяет поддерживать необходимый вакуумный бюджет без радикального вмешательства в геометрию и материалы уже функционирующих каналов.
Долгосрочная стабильность достигнутого сверхвысокого вакуума в существенно большей степени определяется надёжностью вспомогательной инфраструктуры, чем формальными параметрами отдельных насосов или покрытий. Критическую роль играет разработка специализированных, отказоустойчивых модулей управления на базе дискретной схемотехники, а также применение стабильных, малошумящих источников питания, характеристики которых подтверждены патентной защитой. Подобные решения зачастую недооцениваются на стадии проектирования, однако именно они являются необходимым условием воспроизводимого поддержания UHV в топологически сложных, многоконтурных вакуумных системах ускорителей и каналов СИ.
Практическая значимость проведённого исследования заключается в формировании целостной аналитической базы для инженеров-физиков, занимающихся проектированием новых каналов СИ и модернизацией действующих ускорительных комплексов, включая такие установки, как «ВЭПП» и «Сибирь». Представленные результаты обеспечивают аргументированную основу для выбора между условно стандартизированными решениями на базе NEG-покрытий и распределённой откачки и специализированными схемами высокопроизводительной дифференциальной откачки, а также подчёркивают ключевую роль инвестиций в надёжность и устойчивость вспомогательных систем. Это позволяет рассматривать вакуумную инфраструктуру не как набор отдельных компонентов, а как интегрированную инженерную платформу, определяющую предельные эксплуатационные характеристики ускорительных и синхротронных комплексов.

.png&w=640&q=75)